Sobre Nosotros

Universidad Mayor, Real y Pontificia de San Francisco Xavier de Chuquisaca

Somos la Dirección de Cultura y Deporte de la Universidad de San Francisco Xavier de Chuquisaca, nos centramos en fomentar y   promover nuestro patrimonio cultural de nuestra ciudad, a través  de la propagación de las artes escénicas, actividades  musicales, audio visuales y deportivas, buscamos  potenciar y fortalecer la identidad cultural de nuestra ciudad y así transformarnos en un centro cultural innovador, dinámico, atractivo y diverso.

Nuestra misión es fortalecer los vínculos entre la Universidad y la comunidad, fomentando la interacción y el diálogo entre todos los grupos sociales, a través de la promoción y difusión de las diversas presentaciones  artísticas y deportivas a nivel local, nacional e internacional.

Nuestra visión es posicionar y establecer al Departamento de Cultura y Deporte de la Universidad de San Francisco Xavier como un referente nacional e innovador y creativo de excelencia en la promoción del desarrollo cultural y deportivo, fomentando la inclusión, la diversidad y la innovación en nuestra sociedad.

La Universidad Mayor, Real y Pontificia de San Francisco Xavier de Chuquisaca dedicó un espacio importante al ámbito cultural desde su misma creación, recién en la década de los 30 incluye la práctica deportiva dentro de su misión formativa. Fue aproximadamente en 1940 que se crean como un incentivo al arte y la cultura la primera versión de los juegos florales, los que consistían en diferentes concursos en el orden artístico fundamentalmente en el campo literario, de las que se tiene referencias históricas por las publicaciones de la época. De a poco esta importante iniciativa cultural se fue disipando en el tiempo, hasta el punto de desaparecer completamente, quedando de esta manera un vacío institucional en uno de los principales roles del “Alma Mater”. Desde ese entonces, fueron muchas las iniciativas que intentaron retomar las actividades culturales y deportivas, pero no fue sino hasta el 1950, año en el que emergen impresos de tipo cultural específicamente en el campo político y Literario; diez años más tarde (1961), se forma un equipo competitivo en la disciplina del futbol con el que se da un nuevo impulso a las actividades deportivas. Inmediatamente y por la propia necesidad se crea una Unidad de Deportes de la Universidad la que a la fecha se mantenia independientemente, pero que por la nueva estructura pasa a depender del nuevo Departamento mencionado.

Pocos años después, cuando transcurría el año de 1965 se establece administrativamente la dirección de Extensión Universitaria, que inicialmente era conocida como U Popular; es en el año de 1999 que se transformo en DUIT, la que nuevamente vuelve a ser Extensión e Interacción Universitaria, todos estos cambios se operan en función a la evolución de pensamiento en los diferentes momentos históricos de la vida nacional y por ende universitaria. Es esta repartición la que posteriormente da origen a una oficina de cultura, única instancia dedicada hasta ahora a fomentar las actividades culturales intentando coadyuvar en la formación integral de la comunidad universitaria pero con muchas limitaciones y sin interpretar el verdadero rol de su actuación.

Es recién a partir del histórico Primer Congreso de San Francisco Xavier, que se establece como una necesidad la creación de un departamento de cultura, arte y deporte, aspecto que parte de una instancia normativa, vale decir en el nuevo Estatuto Orgánico de la Universidad.

Hoy en día, la Universidad Mayor, Real y Pontificia de San Francisco Xavier de Chuquisaca se compromete a fomentar la creatividad, la innovación y la excelencia en el campo del arte, la cultura y el deporte, y a convertirse en un referente nacional y internacional en la promoción de la cultura y el deporte universitario.

4 siglos

La Universidad San Francisco Xavier de Chuquisaca celebró sus 400 años de historia, consolidándose como una de las instituciones más antiguas y emblemáticas de América. Fundada el 27 de marzo de 1624, fue testigo y protagonista de importantes procesos históricos y formó a generaciones de profesionales que marcaron el rumbo del país. Durante su cuarto centenario, se recordó su valioso legado académico y su firme compromiso con la educación, la libertad y el desarrollo de Bolivia.

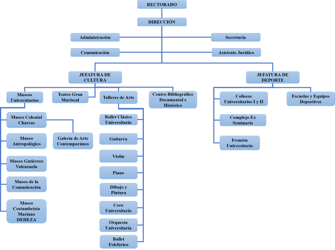
Infraestructura y Dependencias Administrativas

También está como otra de sus fortalezas la actual infraestructura y sus dependencias administrativas, entre las que se encuentran: El Teatro Gran Mariscal de Ayacucho, el Paraninfo Universitario, El Coliseo Universitario I y II, la Cancha de Futbol del Ex-Seminario, Frontones; los Museos: Colonial Charcas, Antropológico, Costumbrista, Gutiérrez Valenzuela, de la Comunicación, el Costumbrista “Casa Deheza”; el Centro Bibliográfico Documental e Histórico, la Unidad de Publicaciones y la Casa de la Cultura Universitaria, con una serie de dependencias entre las cuales se encuentran el que facilitarán la difusión de nuestras manifestaciones artístico culturales, desde las instancias formativas con niños, hasta lograr artistas que contribuyan al arte nacional, tal como otrora era conocida nuestra ciudad como la Culta Charcas.

Dentro de las actividades que ahora contarán con una instancia aglutinadora a través del departamento de Cultura y Deporte, están contemplados diversos talleres y seminarios de capacitación en todos los ámbitos en los que se circunscribe la actividad cultural y deportiva; también la formación de nuevos valores en las diferentes áreas artísticas, tales como el taller de violín, de guitarra, piano, pintura, dibujo, ballet clásico, danza folclórica. Orquesta de cámara, coro; y las escuelas de deportes en las diferentes especialidades tales como el fútbol, básquetbol y vólibol. De casi todas las especialidades culturales y deportivas mencionadas se tiene elencos estables que trabajan durante toda la gestión y que obviamente tienen reconocidas participaciones nacionales e internacionales no otra cosa significa los últimos galardones nacionales e internacionales en teatro y danza folclórica.

Organigrama

X